
건국대학교 상허생명과학대학 신순영 교수(생명과학특성학과) 연구팀이 집먼지진드기(house dust mite)로 유발되는 아토피 피부염에서 가려움이 악순환되는 분자병리학적 원리를 규명했다.
이번 연구 결과는 피부과학 분야 상위 3.3% 국제학술지인 ‘Journal of Investigative Dermatology’에 이달 초 온라인 게재됐다. 논문명은 ‘The EGR1-ARTN axis in keratinocytes enhances the innervation of epidermal sensory neurons during skin inflammation induced by house dust mite extract from Dermatophagoides farinae’이다.
아토피 피부염은 심한 가려움증을 나타내는 만성 염증성 질환으로, 환자의 삶의 질을 저하시킨다. 염증 증상이 지속될 경우, 천식 및 결막염 등 알레르기 질환도 유발될 수 있다. 이 때문에 아토피 피부염의 초기 관리는 알레르기 질환 발생 위험성을 낮추기 위해 매우 중요하다.
아토피 피부염 환자들을 가장 힘들게 하는 증상 중 하나는 가려움증이다. 만성 아토피 환자들의 피부는 심한 자극과 마찰로 피부장벽이 무너져 있어 염증에 쉽게 노출되며, 감각에도 더욱 예민하다. 손상된 표피로 신경이 노출돼 가려울 뿐 아니라 감각신경종말 자체가 늘어나 있어 같은 자극에도 가려움증을 더욱 심하게 인식하게 된다. 이로 인해 피부를 긁게 되고, 피부 염증과 가려움은 악순환된다.
아토피의 가려움증 완화에 대한 수많은 연구가 진행됐지만, 자세한 분자생물학적원리는 아직 정확히 규명되지 않았다.
긁어서 손상된 만성 피부 염증 조직에서는 비정상적인 감각신경섬유신장인자(nerve elongation factor)의 발현이 감각신경 섬유가 성장하는 데에 영향을 미칠 것으로 간주되고 있다. 그러나 감각신경섬유신장인자 단백질이 아토피 피부염 환경에서 어떠한 기전으로 조절되는지에 대해서는 잘 알려지지 않았다.
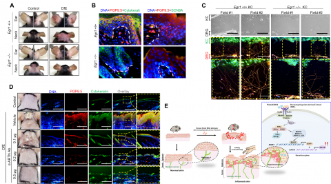
신순영 교수 연구팀은 이전 연구에서 ‘EGR1 단백질’이 다양한 염증성 사이토카인을 생성시켜 아토피 피부염을 악화시키는 핵심 조절인자임을 밝혔다.
이번 연구에서는 EGR1 결손 마우스를 이용해 EGR1에 의한 아르테민(Artemin·ARTN) 신경성장인자 유전자 발현 분자 기전을 밝혀내고, 집먼지진드기(DfE) 유발 아토피 피부염 동물모델에서 EGR1에 의한 아토피 가려움증 유발 세포신호전달 경로를 규명했다.
아토피성 피부염의 가려움증은 항히스타민제만으로는 효과적으로 컨트롤하기 어렵다. 염증과 가려움을 유발하는 매개체가 히스타민 외에도 매우 다양하게 존재하기 때문이다. 그러므로 염증과 가려움증 유발에 영향을 미치는 추가적인 인자들을 확인하고 이들의 조절 분자 기전 연구가 필요하다.
이에 연구책임자인 신순영 교수는 “표피로 침투하는 감각신경을 적절히 제어할 수 있는 EGR1 표적 원천기술은 극심한 가려움증을 동반하는 아토피 피부염, 건선 같은 자가면역 피부질환의 치료 효율을 높일 수 있는 중요한 치료 전략”이라며 “이번 연구를 통해 다양한 염증성 피부질환에서 나타나는 가려움증 치료에 대한 유용하고 획기적인 원천 치료 기술을 제시할 수 있을 것으로 기대한다”고 말했다.
이번 연구는 국가신약개발사업단(단장 묵현상)의 ‘국가신약개발사업’ 지원을 받았다. 신 교수팀은 해당 사업을 수행하면서, EGR1을 선택적으로 표적하는 저분자 화합물 ‘SCED(Small compound targeting EGR1 DNA-binding domain)’를 성공적으로 개발했으며, SCED 화합물의 산업화를 통해 가려움증으로 고통받는 많은 아토피 피부염과 건선 환자들의 고통을 크게 덜어줄 수 있을 것으로 기대된다.
언론연락처:건국대학교 홍보실 서은솔 02-450-3131~2
이 뉴스는 기업·기관·단체가 뉴스와이어를 통해 배포한 보도자료입니다.
-
사노피, 알레그라®로 봄철 환절기 알레르기 비염 관리 제안
글로벌 헬스케어 기업 사노피 한국법인(이하 사노피)은 다가오는 봄철, 알레르기 비염 치료제 ‘알레그라(Allegra)®’ 제품으로 환절기 알레르기 비염을 적절하게 관리할 것을 제안했다.엔데믹 선언 이후에도 코로나19 후유증이 이어지는 ‘롱코비드’로 고통받는 이들이 많다. 건강보험심사평가원 통계자료에 따르면 팬데믹 이후 기관지 및 면역체계가 약해져 지속적으로 병원을 방문하는 환자가 늘어났다. 2021년 알레르기 비염으로 병원 진료를 받은 환자가 491만여명이었던 것에 비해, 2022년에는 601만명으로 환자 수가 약 22% 증가했다. -
진크래프트, 유전자치료제 전달체 개량 기술 글로벌 특허 등록… 차세대 유전자치료제 전달 플랫폼 기술 확보
진크래프트가 AAV (Adeno-associated virus) 관련 기술 개발 및 관련 특허를 확보하면서 자사 유전자치료제 플랫폼 기술 확장에 속도를 낸다.진크래프트의 유전차치료제연구소와 혁신기술연구소는 AAV의 유전자 발현율을 개선하기 위해 AAV 내부 유전체 구조인 ITR (inverted terminal repeats) 구조를 독자적인 기술로 개량해 새로운 형태의 AAV-ITR을 형성시키는 ‘GC-modITR’ 기술을 개발했다고 13일 밝혔다.AAV는 자체 복제가 불가능한 작은 바이러스 벡터로, 비교적 짧은 연구 역사에도 불
