
프리온 질환(Prion Disease)이라는 말은 상대적으로 낯설다. 하지만 ‘광우병(BSE)’이라고 하면 보다 쉽게 와닿는다. 광우병을 비롯해 인간에게서 발병하는 ‘크로이츠펠트-야콥병(CJD)’이 대표적인 프리온 질환이다.
프리온 질환은 희귀 난치성 질환으로, 현재까지는 치료가 불가능해 ‘치명률 100%’로 알려져왔다. 최근 전북대학교 연구팀이 이에 대한 치료 가능성을 제시해 눈길을 끌고 있다.
치명률 100% 프리온 질환
프리온 질환은 뇌에서 발견되는 정상 프리온 단백질(Prion Protein Cellular, PrPC)이 비정상적인 형태(스크래피 프리온 단백질, PrPSc)로 바뀌며 초래되는 질환이다. 본래 뇌에서 생겨나는 단백질은 이상이 생기거나 오래될 경우 효소에 의해 자연스럽게 분해된다. 하지만 프리온 단백질은 효소 분해에 저항성을 가져, 천천히 수가 늘어나게 된다.
게다가 프리온 단백질은 주변의 다른 단백질도 ‘전염’시킨다. 이렇게 어느 순간 비정상적인 프리온 단백질이 특정 수에 도달하면 병을 일으키게 된다. 비정상적인 프리온 단백질은 다시 정상화되지 않는다. 이것이 프리온 질환이 ‘치명률 100%’로 알려진 근본적 이유다.
MSD 매뉴얼에 따르면 프리온 단백질은 뇌 신경세포에 현미경으로 볼 수 있는 수준의 작은 기포를 형성한다. 실제로 환자의 뇌 조직 검체를 현미경으로 보면 스펀지처럼 구멍이 뚫린 모양처럼 보인다. 이렇게 된 뇌 세포는 기능을 멈추고 사멸한다.
프리온 질환을 일으키는 가장 흔한 유형은 ‘특발성’이다. 즉, 명확한 이유 없이 자연적으로 발생하는 경우로, 전체 질환 발생의 85~90%를 차지하는 것으로 알려져 있다. 그중에서도 가장 흔한 유형이 ‘크로이츠펠트-야콥병’이며, 심각한 수준의 불면증으로도 발생하는 것으로 알려졌다.

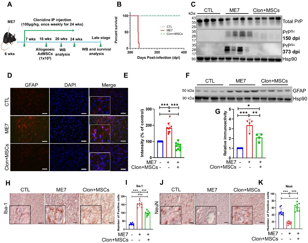
뇌 자정 시스템과 줄기세포 결합
전북대학교 인수공통전염병연구소 정병훈 교수 연구팀은 최근 이에 대한 연구 성과를 발표했다. 연구팀은 프리온 질환이 유발된 쥐 모델에 ‘글림파틱(glymphatic) 시스템’을 활성화시키는 약물 ‘클로니딘’과 지방 유래 중간엽 줄기세포(AdMSC)를 함께 투여하는 실험을 진행했다.
글림파틱 시스템이란, 뇌혈관 주위의 공간을 시작으로 뇌척수액과 간질액 교환을 통해 뇌에 축적된 노폐물을 내보내는 일련의 자정 시스템이다. 최근 서울대학교와 카이스트 연구팀이 운동을 통해 뇌의 글림파틱 시스템이 강화된다는 사실을 확인해 발표하기도 했다.
한편, 중간엽 줄기세포(MSC)는 성체줄기세포(Adult Stem Cell)의 한 유형으로, 손상된 조직이나 장기 재생에 응용할 수 있다. 연구팀이 발표한 논문에 따르면 MSC는 뇌졸중, 외상성 뇌 손상, 알츠하이머, 파킨슨, 다발성 경화증과 같은 질환에 잠재적 치료법으로 활용되기도 했다.
실험 결과, 프리온 단백질 축적이 감소했으며, 프리온 질환 발생이 억제되는 효과를 확인했다. 클로니딘과 AdMSC를 함께 투여한 쥐는 그렇지 않은 쥐에 비해 평균 140일 더 오래 생존했다. 실험용 쥐 모델의 수명을 고려해 인간의 수명으로 환산할 경우, 약 15년에 해당하는 기간이다. 물론 이는 단순 환산한 결과이므로, 그보다는 ‘유의미한 수준의 질병 억제 효과’라는 점이 포인트다.
이번 연구는 <분자 신경퇴행(Molecular Neurodegeneration, IF=15.1)>에 지난 17일(목) 게재됐다. 연구팀은 이번 연구를 통해 기존까지 치료법이 없었던 프리온 질환의 정복 가능성을 제시했다는 데 의의를 두고 있다.
전북대학교 정병훈 교수는 “글림파틱 시스템과 줄기세포 기반 치료를 결합한 새로운 치료 개념을 제시했다는 것에 큰 의미가 있다”라며 “향후 알츠하이머나 파킨슨 같은 다양한 신경퇴행성 질환으로의 응용 가능성도 기대하고 있다”라고 이야기했다.

-
지속적인 운동의 효과, 뇌 노폐물 청소 활성화시켜
지속적인 운동 그룹은 12주에 걸쳐 주 3회씩 중강도로 지속적인 운동을 실시했으며, 그 결과 뇌척수액과 간질액 교환 경로를 통한 글림파틱 흐름이 증가했다. 뇌 노폐물의 배출이 활성화됐다는 것이다. -
나노입자 통해 줄기세포 변환 촉진 및 독성 개선
가톨릭대학교 가톨릭중앙의료원 기초의학사업추진단에서 ‘줄기세포를 활용한 뼈 치료’에 도움이 될 수 있는 새로운 방법을 제시했다. 이를 통해 중간엽 줄기세포가 뼈 세포로 변하는 과정 및 뼈 재생을 촉진할 수 있다는 것이다. -
초정밀 웨어러블 기기는 어디까지? ‘피부의 호흡’ 측정 기술 개발
노스웨스턴 대학 연구팀이 개발한 웨어러블 기기는 온도 변화와 수증기, 이산화탄소를 비롯해 피부에서 방출될 수 있는 휘발성 유기 화합물(VOC)의 변화까지 측정할 수 있다. -
알츠하이머와 바이러스 감염, 명확한 연결고리 확인
최근 연구에서는 신경계에 영향을 미치는 바이러스로 인해 알츠하이머와 같은 퇴행성 뇌질환이 발병할 수 있다는 결과를 내놓기도 한다. 고려대학교 연구팀이 알츠하이머와 바이러스 감염 사이의 연관성을 밝혔다. -
10분만에 관절염 진단 가능, 신속 정확한 진단 기술 개발됐다
관절에 존재하는 ‘관절 활액’을 통해 10분만에 관절염 진단을 가능케 하는 기술이 국내 연구진에 의해 개발됐다. 골관절염인지, 류마티스 관절염인지 여부와 중증도까지도 높은 정확도로 파악할 수 있다. -
이대뇌혈관병원, 뇌혈관 수술·시술 2,000례 달성
2023년 5월 진료를 시작한 이대뇌혈관병원은 뇌동맥류 수술 1,000례, 혈전용해술과 스텐트 시술 1,000례를 각각 달성하며 뇌혈관 치료 전문병원의 명성을 입증했다.
