
경북대학교 생명공학부 조동형·류재웅 교수팀이 과산화소체(peroxisome) 내 주요 효소 단백질인 ‘HSD17B4’ 결핍이 일차섬모(primary cilia) 형성 이상을 유발한다는 기전을 세계 최초로 규명했다. 이번 연구는 과산화소체 대사 장애가 섬모병증(ciliopathy)의 원인이 될 수 있음을 밝히고, 아세틸-CoA를 활용한 치료 가능성을 제시했다.
일차섬모는 세포 소기관으로 외부 환경의 신호를 감지하고 여러 신호전달 경로를 조절하는 역할을 담당해 ‘세포의 안테나’로 불린다. 이상이 생기면 대사성질환과 뇌 발달 장애, 운동 장애 등 다양한 희귀 질병을 유발한다.
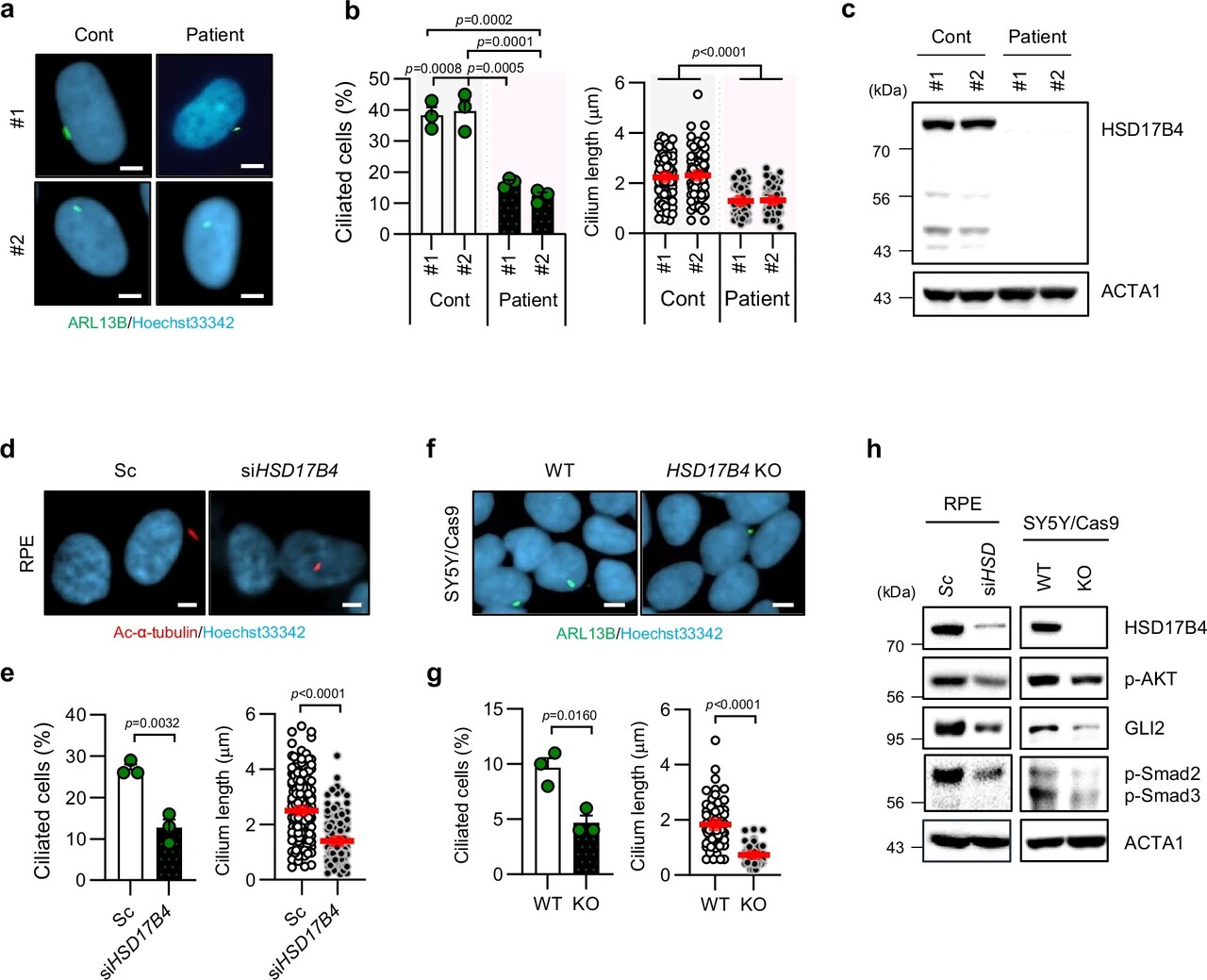
연구팀은 ‘HSD17B4’ 효소 결핍이 과산화소체의 지방산 산화 경로를 손상시켜 세포 내 아세틸-CoA 물질의 농도를 낮추고, 이로 인해 일차섬모 형성과 기능이 저해된다는 사실을 최초로 발견했다. 이와 함께 아세트산 처리로 아세틸-CoA 농도를 회복시키면 섬모 형성 결함이 정상화되는 것을 확인했다. 아세트산을 투여한 ‘HSD17B4 결핍 생쥐 모델’에서도 운동 기능이 개선되고, 소뇌 구조가 회복되는 등 치료 효과가 나타났다고 연구팀은 설명했다.
조동형 교수는 “이 연구는 과산화소체 대사와 일차섬모의 기능적 연결을 규명해 관련 질환 치료제 개발에 새로운 전략을 제공했다. 앞으로 추가 연구를 통해 여러 섬모병증 관련 치료제 개발을 위한 기반 연구를 확대할 계획이다.”라고 밝혔다.
이번 연구는 한국연구재단, 산업통상자원부 산업혁신기반구축사업, 교육부 G-램프사업의 지원을 받아 수행됐다. 제1저자는 경북대 세포소기관연구소 배지은 박사와 장소영 박사이며, 교신저자는 생명공학부 조동형·류재웅 교수이다. 연구 결과는 세계적 권위의 국제학술지 ‘네이처 커뮤니케이션즈(Nature Communications)’ 온라인판으로 3월 18일에 발표됐다.
논문 제목: 아세틸-CoA의 HSD17B4 결핍에 의한 일차섬모이상질환 치료 효능 ‘HSD17B4 deficiency causes dysregulation of primary cilia and is alleviated by acetyl-CoA’

-
혁신적 진단 플랫폼 VEUS, 현장 진단+정밀 진단 장점 결합
국내 연구진이 현장 진단과 정밀 진단의 장점을 결합한 혁신적 진단 플랫폼 'VEUS'를 연구 개발했다. 신속성과 정밀성을 동시에 갖춘 진단 기술로서, 의료 현장의 요구를 충족하는 차세대 진단 플랫폼으로 주목받는다. -
인간 생리학적 환경 재현 '오가노이드-온-어-칩' 최신 연구 동향 발표
인하대학교 연구팀은 '오가노이드-온-어-칩' 기술의 최신 연구 동향 및 발전 가능성을 조망하는 리뷰 논문을 발표했다. 오가노이드가 생체 환경 플랫폼 및 의약품 개발, 질병 모델링에 활용될 수 있다는 내용이다. -
장내 미생물 기능적 불균형 높으면 염증성 장 질환 의심 가능
염증성 장 질환은 비특이적 증상으로 인해 진단 기준이 명확하지 않다는 문제가 있다. 경희대병원 이창균 교수가 최근 유럽 학회 발표를 통해 장내 미생물 간 기능적 불균형 정도로 염증성 장 질환 진단 기준을 마련할 수 있다는 가능성을 제시했다. -
간 섬유화 조기 치료 이끌 신약 후보물질 개발
간 섬유화는 간 조직 내에 섬유성 물질이 과도하게 축적되는 상태를 말한다. 이로 인해 간경변증이나 간암으로 발전할 수 있어 조기 치료가 중요하다. 간 섬유화 조기 치료를 이끌 새로운 후보물질이 국내 연구팀에 의해 개발됐다. -
달릴 때 누가 부르면 잘 안 들리는 이유
달리기를 하고 있을 때 누군가 부르면 잘 듣지 못하는 경험을 한 적이 있는가? 청각에 이상이 생긴 것은 아니니 안심해도 좋다. 이는 뇌에서 시청각 통합 자극을 처리하는 방식이 달라지기 때문에 나타나는 현상이다. -
효소의 구조와 역할, ‘나노 단위 기계’와 같다
효소의 구조는 기계적인 특성인 ‘점탄성’을 가지고 있다. 이는 ‘점성’과 ‘탄성’을 동시에 갖는다는 의미다. 연구팀이 밝혀낸 바에 따르면, 효소의 점탄성이 망가질 경우 효소의 화학적 기능(활성)도 크게 떨어진다. -
세포 내 소기관 대사작용 실시간 관찰한 양자 센서 개발
한양대학교 화학과 연구팀이 살아있는 세포 내 소기관 대사작용을 실시간으로 측정할 수 있는 ‘양자 온도센서 기술’을 개발했다고 8일(화) 밝혔다.
