
카이스트 연구진이 대장에 생긴 암 세포를 정상 세포와 유사한 상태로 되돌리는 ‘암 가역 치료(cancer reversion therapy)’ 원천기술을 개발했다고 밝혔다. 대장암 세포의 상태를 변환시켜 부작용 없이 치료할 수 있다는 설명이다.
‘변이된 암 세포를 되돌린다’는 접근
현재 시행되고 있는 항암치료는 ‘암 세포를 사멸시키는 방식’을 기본 전제로 하고 있다. 이로 인해 정상 세포까지 사멸시킴으로써 부작용을 유발하거나, 암 세포가 치료에 내성을 갖게 되면서 재발을 일으키는 등의 문제가 있었다.
한편 또 다른 치료 기술은 암 세포의 성장을 억제하거나 면역 체계를 활성화시켜 암 세포에 대응하게 하는 방식으로 접근하기도 한다. 암 세포의 내성을 무력화하거나 회피할 수 있는 방법이 새롭게 개발되는 사례도 적지 않다. 다만, 이러한 방법들 역시 근본적으로는 암 세포를 죽이거나 무력화하는 것을 전제로 하고 있다.
이런 기존의 방식과 반대로, 암 세포를 죽이거나 억제하지 않고 정상 상태에 가깝게 되돌리는 방법이 등장했다. 암 세포는 기본적으로 세포의 변이로 인해 발생하므로, 그 과정을 관찰해 원인을 찾고 변이를 되돌리는 접근법이다.
비정상적 분화를 컨트롤하는 방법
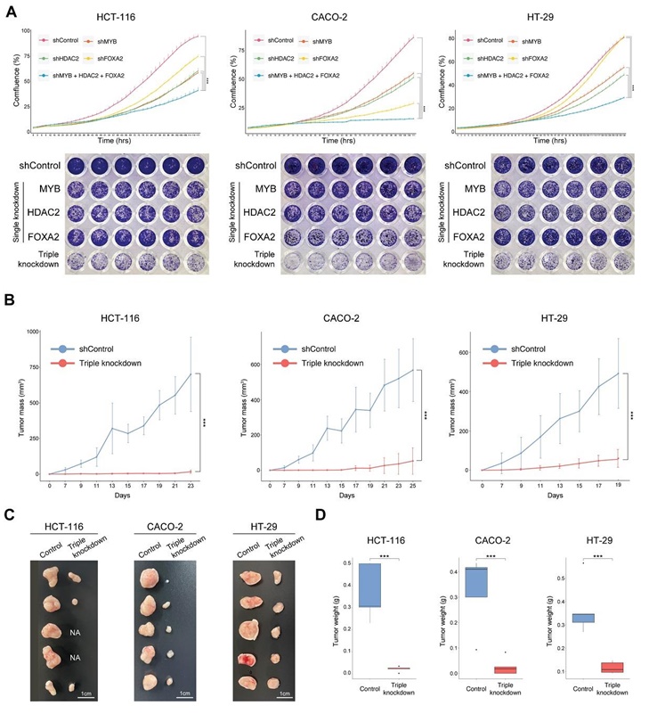
카이스트 바이오 및 뇌공학과 조광현 교수 연구팀은 정상 세포가 암 세포로 변하는 과정에서 정상적인 세포분화 궤적을 역행한다는 관찰 결과에 주목했다. 본래 세포가 정상적인 발달 과정을 거칠 경우, 여러 단계의 분화를 통해 각자 역할을 부여받게 된다. 미분화 상태의 줄기세포에서 여러 장기 세포 또는 조직 세포로 분화하는 것이다.
그러나 암 세포의 경우, 이 과정을 역행해 비정상적으로 성장하면서 분화하지 않은 형태로 돌아가게 된다. 이로 인해 통제되지 않은 방식으로 성장하고 분열하며 크기가 커지고 다른 영역으로 전이되는 것이다.
연구팀은 관찰한 내용을 토대로 ‘정상 세포의 분화 궤적’에 대한 유전자 네트워크의 디지털 트윈 모델(실제 시스템이나 프로세스의 가상 시뮬레이션 모델)을 제작하는 기술을 개발했다. 그런 다음 분석을 진행해 정상적인 세포분화를 유도하는 ‘마스터 분자 스위치’를 발굴했다.
마스터 분자 스위치는 다른 유전자의 발현을 조절해 세포의 분화 방향을 결정하는 역할을 한다. 이를 통해 암 세포의 유전자 발현을 조절함으로써, 세포가 정상적인 분화 과정을 따르도록 유도하는 원리다.
다른 암에도 적용할 수 있는 원천기술
연구팀은 분자세포 실험 및 동물 실험을 통해 마스터 분자 스위치의 효과를 입증했다. 대장암 세포에 적용했을 때, 이를 정상화시킬 수 있음을 확인한 것이다. 이는 암 세포가 어떤 원리로 생겨나는지, 그에 대한 통제력을 어떻게 되찾을 수 있는지를 분석함으로써 발견해낸 원천기술이라 할 수 있다.
조광현 교수는 “암 세포가 정상 세포로 되돌아갈 수 있다는 것은 놀라운 현상”이라며 “이번 연구는 암 세포의 정상화를 체계적으로 유도해낼 수 있음을 증명한 것”이라고 말했다. 또한 조 교수는 “이번 연구는 ‘가역 치료’의 개념을 최초로 제시했던 성과들을 바탕으로, 암 가역화 치료 타겟을 발굴하는 원천기술을 개발한 것”이라고 강조했다.
이번 연구에서는 대장암 세포를 대상으로 검증했지만, 사실상 다른 암종에도 응용할 수 있는 원리를 포함하고 있다. 향후 응용을 통해 여러 암종에 대한 ‘암 가역 치료제’를 개발할 수 있는 가능성을 제시했다는 점에 큰 의미가 있다.
이번 연구 결과는 와일리(Wiley)에서 출간하는 국제 저널 「어드밴스드 사이언드(Advanced Science)」에 온라인판으로 게재됐다.



-
악성 뇌종양, 항암제 효과 높일 단서 찾았다
울산과학기술원(UNIST)과 기초과학연구원(IBS) 연구팀이 악성·난치성 종양의 대표 사례로 꼽히는 ‘교모세포종(glioblastoma)’의 극복을 위한 새로운 단서를 찾았다. 교모세포종, 대표적 악성 종양교모세포종은 전체 뇌종양의 약 15%를 차지할 정도로 빈번하면서도 발병 시 10명 중 9명이 5년 내 사망하는 악성 종양이다. 교모세포종의 치료가 어려운 이유는 ‘항암제 내성’ 때문이다. 종양 자체가 다양한 면역 항원을 가지고 있는 데다가, 약물 성분을 세포 내부로 유입시키는 작용을 차단하기도 한다. 항암제 성분 자체를 분해하거나 -
손상된 말초 신경과 근육, ‘정상 회복’ 가능성 제시
고려대학교 보건환경융합과학부 김준선 교수 연구팀과 포항공과대학교 연구팀이 말초신경 손상 부위의 근육과 신경을 회복시킬 수 있는 신개념 신경-근육 재생 구조체를 개발했다. 이 연구 결과는 지난 11월 국제 학술지 「Advanced Materials」의 전면 표지 논문으로 선정됐다. 말초신경 손상으로 인한 문제점말초신경은 뇌와 척수에서 시작돼 몸의 각 부분에 신호를 전달하는 신경이다. 손과 발, 팔과 다리가 대표적이지만, 사실상 중추신경을 제외한 모든 부위에 분포한다. 이들 말초신경은 일상에서 다치는 일이 꽤 흔하다. 넘어짐부터 크고 -
혈뇌장벽을 자연스럽게 통과하는 새로운 방법
뇌는 우리 몸에서 가장 중요한 기관이라 할 수 있다. ‘생명’을 유지하기 위한 중심기관이 심장이라면, 뇌는 ‘존재’를 유지하기 위한 중심기관이라 할 수 있다. 뇌는 우리 몸에서 가장 많은 에너지를 소비하는 기관이자, 여전히 풀리지 않은 비밀을 간직하고 있는 기관이기도 하다.높은 중요성으로 인해, 뇌는 스스로 보호할 수 있는 시스템을 여럿 가지고 있다. 가장 대표적인 것이 바로 혈뇌장벽(Blood-Brain Barrier, BBB)이다. 혈뇌장벽은 혈관과 뇌 사이에 존재하는 장벽으로, 뇌를 보호하기 위한 자연 보호막이라 할 수 있다. -
오가노이드 생산 플랫폼 개발, 동물 실험 대체 가능성 열려
생명윤리적 문제와 높은 비용 문제가 동반됐던 동물실험을 축소 혹은 대체할 수 있는 가능성이 열렸다.포스텍(포항공대) 김동성 교수 연구팀과 울산과학기술원(UNIST) 박태은 교수 연구팀이 공동으로 ‘오가노이드 대량 생산 플랫폼’을 개발했다. 오가노이드(Organoid)란 줄기세포를 3차원적으로 배양 또는 재조합해 만든 것으로, ‘장기 유사체’ 혹은 ‘미니 장기’로도 불린다. 재현성 낮아 대량 생산 한계오가노이드는 실제 장기와 유사한 기능을 수행하는 3차원 구조체다. 인간 장기의 발달, 장기에 발생하는 질병의 모델링, 약물 개발 및 독 -
염증 반응 조절 수용체, ‘노화 정도’도 알려줄까?
미국 메이요 클리닉(Mayo Clinic) 연구진이 염증 반응을 조절하는 '인터루킨-23 수용체(IL-23R)'가 세포 노화의 중요한 지표라는 점을 확인했다. -
폐 점막에 직접 작용하는 ‘흡입형 폐암 치료제’ 개발
국내 연구팀이 폐 점막에 직접 작용하는 '흡입형 폐암 치료제'를 개발했다. -
바이오 레이저 이용해 ‘암 조기 진단’ 향상 기대
바이오 레이저를 이용해 암을 조기에 진단할 수 있는 가능성이 제기됐다. 암 치료 기술의 발전을 기대해볼 수 있는 대목이다. -
항암제 안 듣는 췌장암 세포, 적외선으로 잡았다
항암제에 내성을 갖게 된 췌장암 세포, 광 반응 화합물과 적외선으로 사멸 가능. 항암제 안 듣는 난치암 치료에 기여할 것으로 기대. -
에스엔이바이오, 모야모야병의 비수술적 요법 치료 가능성 제시
에스엔이바이오에서 개발 중인 줄기세포-엑소좀 치료제 ‘SNE-101’의 모야모야병 환자에 대한 적용 가능성과 비임상 연구 결과가 지난 2월 ISC 2025 심포지엄에서 발표&논의됐다.
